AC米兰中文官方网站
搜索
联系我们
学校首页
首页
米兰概况
学院简介
领导班子
历任领导
机构设置
历史沿革
大事记
学院荣誉
党群工作
党建活动
组织机构
理论学习
教工之家
党建双创
师资队伍
师资概况
教授名录
在任教师
博导信息
硕导信息
学科建设
学科简介
学术动态
学位授权点
学科平台
教育教学
本科生教育
研究生教育
科学研究
科研动态
获得专利
发表论文
获奖成果
课题研究
AC米兰
学工动态
资助心理
就业服务
社会实践
合作交流
对外交流
院企合作
校友风采
校友交流
实验中心
中心概况
工作动态
采矿系实验室
建环系实验室
新能源系实验室
首页
米兰概况
学院简介
领导班子
历任领导
机构设置
历史沿革
大事记
学院荣誉
党群工作
党建活动
组织机构
理论学习
教工之家
党建双创
师资队伍
师资概况
教授名录
在任教师
博导信息
硕导信息
学科建设
学科简介
学术动态
学位授权点
学科平台
教育教学
本科生教育
研究生教育
科学研究
科研动态
获得专利
发表论文
获奖成果
课题研究
AC米兰
学工动态
资助心理
就业服务
社会实践
合作交流
对外交流
院企合作
校友风采
校友交流
实验中心
中心概况
工作动态
采矿系实验室
建环系实验室
新能源系实验室
×
新闻检索
合作交流
对外交流
院企合作
校友风采
校友交流
校友交流
首页
>>
合作交流
>>
校友交流
>>
正文
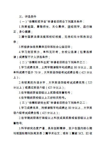
校友资助--2016年第十一届徐精彩奖学金
发布时间:2016-10-21     浏览量:
上一篇:能源学院采矿工程专业2009届校友毕业十周年返校,并为“薪火能源”基金捐赠壹万元